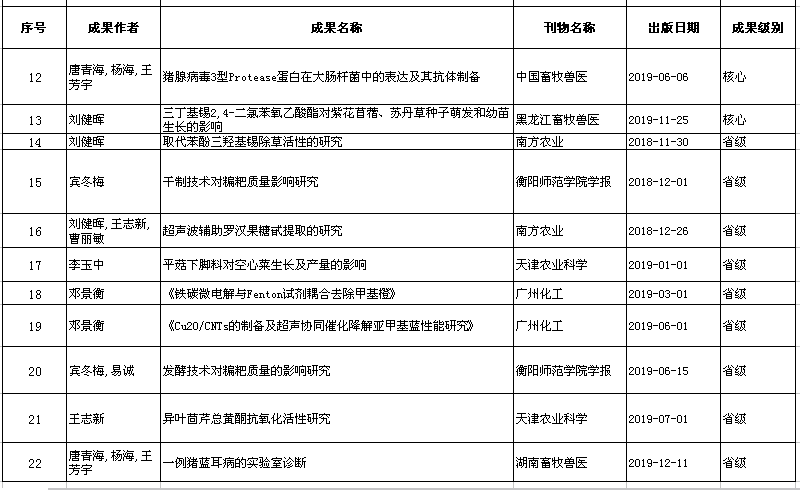
2019年发表公开科研论文统计表

作者: 时间:2019-12-23 点击数:

 

 

 

 

 

 

 

地址:买球官方网站西校区 行政办公楼      邮编:421008   联系电话:0734-8486744     邮箱:smkx@hynu.edu.cn 

版权:Copyright ©2021 买球(中国区)官方网站 All Rights Reserved